张江申报|2022年张江国家自主创新示范区专项发展资金重点项目申报的通知
来源: 作者: 发布日期:2022-05-30 访问次数:1079
为深入贯彻落实中央、国务院决策部署,按照市委、市政府疫情要防住、经济要稳住、发展要安全的总体要求,根据《上海市加快经济恢复和重振行动方案》和《上海市全力抗疫情助企业促发展的若干政策措施》,张江高新技术产业开发区(以下简称“张江高新区”)结合《上海张江国家自主创新示范区专项发展资金使用和管理办法》(沪财预〔2021〕75号),现将2022年张江国家自主创新示范区专项发展资金(以下简称“专项资金”)重点项目申报有关事项通知如下:
一、申报范围
经市政府批准纳入张江高新区范围的漕河泾园、金桥园、静安园、青浦园、嘉定园、杨浦园、长宁园、徐汇园、虹口园、闵行园、松江园、普陀园、陆家嘴园、奉贤园、金山园、崇明园、宝山园、世博园、黄浦园、自贸保税园。具体四至边界按《关于同意上海张江高新技术产业开发区范围调整的批复》(沪科创办〔2021〕135号)执行。
二、申报主体及条件
申报主体为具有独立民事责任能力的法人主体,具备承担项目的能力,经营状态正常、信用记录良好;注册地在申报范围(以下简称“张江示范区”)内的企业或机构,企业需填写火炬统计企业报表;在项目正式申报后,保持注册地稳定。
三、申报要求
1. 各类申报须符合项目指南(附件1)要求。
2. 项目内容已经获得市级或区级财政资金支持的,不得重复申请支持。
3. 申报材料需齐全、完整,且清晰可辨认。证明文件原则上应为原件扫描件,如需使用复印件的,需加盖申报主体公章后,在信息化系统内上传(第一批申报项目的主体,如因疫情防控原因无法加盖公章的,可由法定代表人签字或盖章)。系统内填报情况应当与提交的证明文件保持一致。
4. 申报主体需对所申报项目材料的真实有效等情况予以承诺。
5. 如申报主体在项目资金拨付前迁出张江示范区,项目不再支持、资金不再拨付。
四、项目申报和初审时间
(一)项目申报
时间为2022年5月30日至7月31日16:30。申报主体请于5月30日10:00起登录上海市财政科技投入信息管理平台(http://czkj.sheic.org.cn/czkjtr/)在线填写申请书并提交证明材料。项目提交时间以系统显示时间为准。临近截止时间系统拥堵,建议尽早提交,过时不予受理。
(二)区级初审
1. 分园管理机构分批次实施2022年重点项目区级初审:一是第一批评审6月10日16:30前提交的项目。初审时间为6月10日至6月17日。6月17日12:00前完成在线填写审核意见,并生成推荐项目书面汇总表。二是第二批评审7月31日16:30前提交的项目。初审时间为7月31日至8月30日。8月30日12:00前完成在线填写审核意见,并生成推荐项目书面汇总表。
2. 分园管理机构实施2021年正式申报重点项目区级初审:在上述时间内,分园管理机构需同时完成2021年正式申报重点项目的初审(参见《关于开展2021年张江国家自主创新示范区专项发展资金重点项目正式申报的通知》(沪科创办〔2021〕129号)),与2022年重点项目一并完成填写在线审核意见和出具推荐项目汇总表工作。
3. 针对疫情需要特别支持的项目和企业,由区政府出具相关证明和承诺函。
五、区级初审和推荐要求
1. 是否符合申报要求。
2. 是否符合园区发展导向。
3. 申报材料是否完整。
4. 是否提供符合要求的项目佐证材料、资格证明等。
5. 择优推荐项目。对符合以下条件之一的单位可优先给予支持:
(1)疫情期间主动为小微企业减免房租的市场主体;
(2)对疫情防控做出突出贡献的科技企业;
(3)园区运营主体切实落实疫情防控措施、成效显著;为企业创建“无疫工厂”、“无疫园区”发挥积极作用;运用数字化手段在惠企服务中发挥突出作用。
6. 各分园所在区财政按不低于1:1安排配套资金。
六、材料报送
分园管理机构应于2022年6月17日和8月30日前分别将第一批、第二批加盖所在区政府公章的区级配套资金承诺函及推荐项目汇总表(在线生成)送交至上海科创办。未按时送交的,相关项目将纳入后续批次予以审核。
七、市级审核
上海科创办对通过区级初审并推荐的项目组织审核评估,并将通过上海市公共信用信息服务平台查询企业信用状况,对申报主体存在重大失信行为的,项目不予审核。
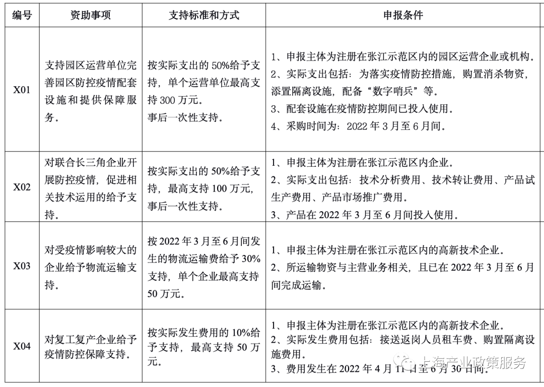
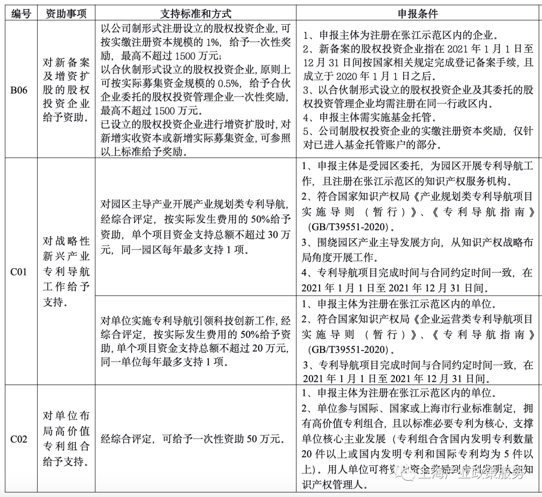
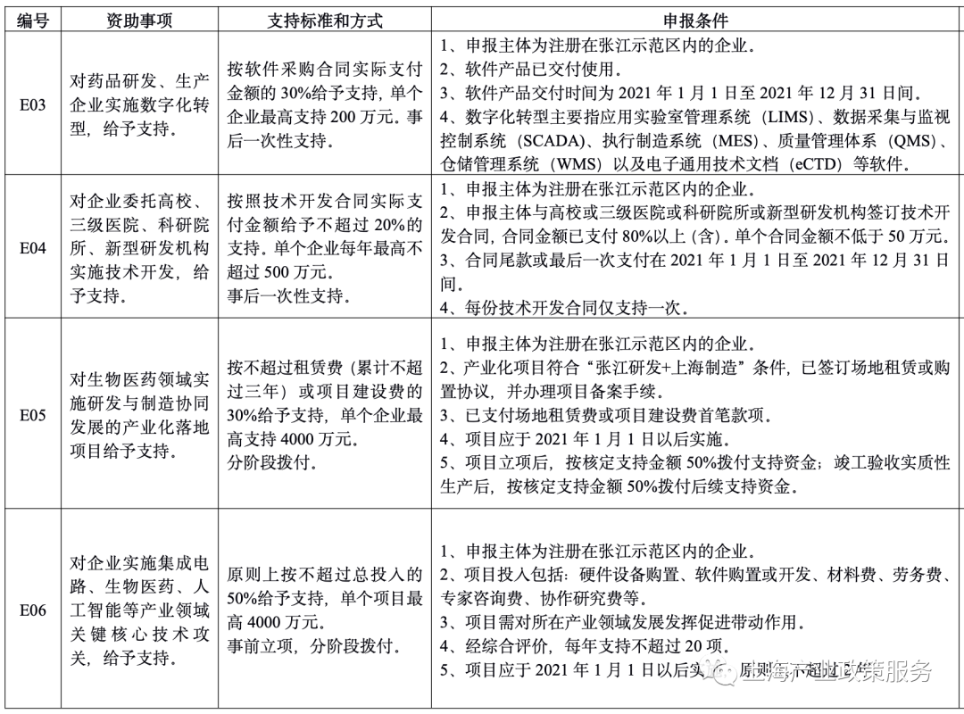
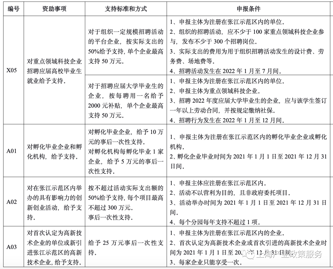
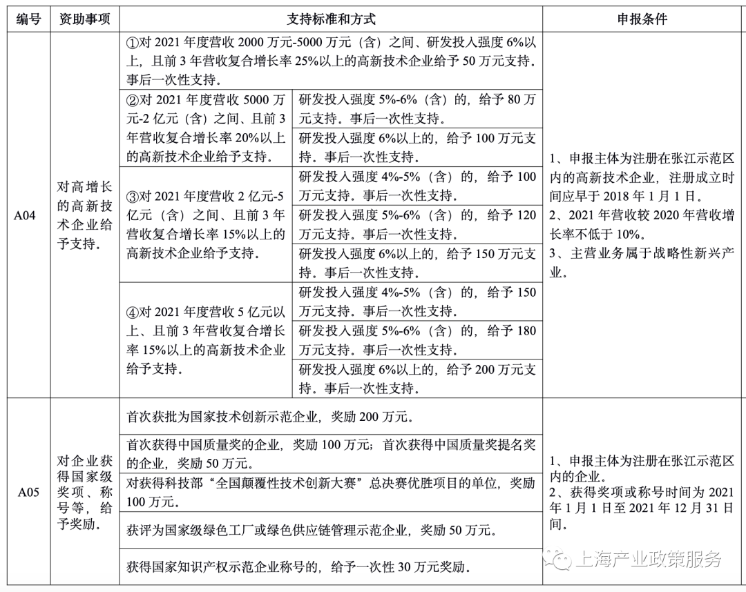
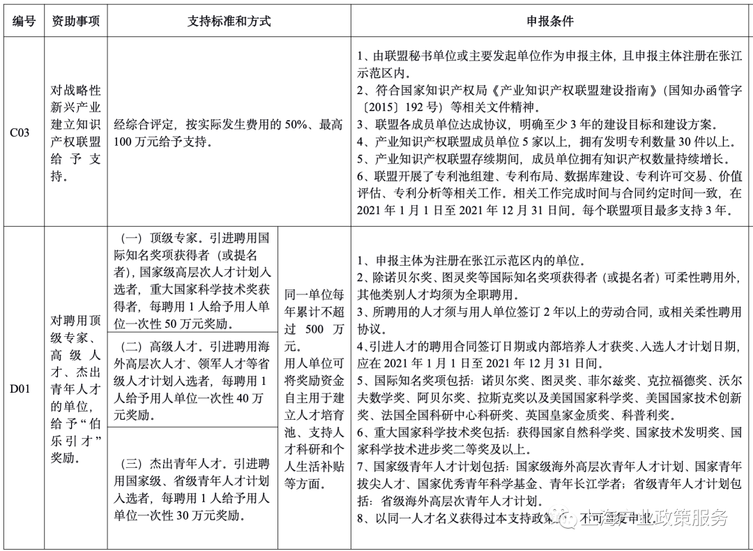
附件:张江国家自主创新示范区专项发展资金 2022 年重点项目指南
政策来源:上海科创办
上海高新技术企业服务中心
项目申报办公室:李老师
电话/微信:15901996329
*本文发布的政策内容由上海高新技术企业服务中心整理解读,如有纰漏,请与我们联系。
上海高新技术企业服务中心:权威的产业政策辅导服务平台,指导企业申请各类政府无偿资助专项资金,包括上海市科委、经信委、发改委、商委、科创办以及各区部门项目,专业申报,重点立项。
为深入贯彻落实中央、国务院决策部署,按照市委、市政府疫情要防住、经济要稳住、发展要安全的总体要求,根据《上海市加快经济恢复和重振行动方案》和《上海市全力抗疫情助企业促发展的若干政策措施》,张江高新技术产业开发区(以下简称“张江高新区”)结合《上海张江国家自主创新示范区专项发展资金使用和管理办法》(沪财预〔2021〕75号),现将2022年张江国家自主创新示范区专项发展资金(以下简称“专项资金”)重点项目申报有关事项通知如下:
一、申报范围
经市政府批准纳入张江高新区范围的漕河泾园、金桥园、静安园、青浦园、嘉定园、杨浦园、长宁园、徐汇园、虹口园、闵行园、松江园、普陀园、陆家嘴园、奉贤园、金山园、崇明园、宝山园、世博园、黄浦园、自贸保税园。具体四至边界按《关于同意上海张江高新技术产业开发区范围调整的批复》(沪科创办〔2021〕135号)执行。
二、申报主体及条件
申报主体为具有独立民事责任能力的法人主体,具备承担项目的能力,经营状态正常、信用记录良好;注册地在申报范围(以下简称“张江示范区”)内的企业或机构,企业需填写火炬统计企业报表;在项目正式申报后,保持注册地稳定。
三、申报要求
1. 各类申报须符合项目指南(附件1)要求。
2. 项目内容已经获得市级或区级财政资金支持的,不得重复申请支持。
3. 申报材料需齐全、完整,且清晰可辨认。证明文件原则上应为原件扫描件,如需使用复印件的,需加盖申报主体公章后,在信息化系统内上传(第一批申报项目的主体,如因疫情防控原因无法加盖公章的,可由法定代表人签字或盖章)。系统内填报情况应当与提交的证明文件保持一致。
4. 申报主体需对所申报项目材料的真实有效等情况予以承诺。
5. 如申报主体在项目资金拨付前迁出张江示范区,项目不再支持、资金不再拨付。
四、项目申报和初审时间
(一)项目申报
时间为2022年5月30日至7月31日16:30。申报主体请于5月30日10:00起登录上海市财政科技投入信息管理平台(http://czkj.sheic.org.cn/czkjtr/)在线填写申请书并提交证明材料。项目提交时间以系统显示时间为准。临近截止时间系统拥堵,建议尽早提交,过时不予受理。
(二)区级初审
1. 分园管理机构分批次实施2022年重点项目区级初审:一是第一批评审6月10日16:30前提交的项目。初审时间为6月10日至6月17日。6月17日12:00前完成在线填写审核意见,并生成推荐项目书面汇总表。二是第二批评审7月31日16:30前提交的项目。初审时间为7月31日至8月30日。8月30日12:00前完成在线填写审核意见,并生成推荐项目书面汇总表。
2. 分园管理机构实施2021年正式申报重点项目区级初审:在上述时间内,分园管理机构需同时完成2021年正式申报重点项目的初审(参见《关于开展2021年张江国家自主创新示范区专项发展资金重点项目正式申报的通知》(沪科创办〔2021〕129号)),与2022年重点项目一并完成填写在线审核意见和出具推荐项目汇总表工作。
3. 针对疫情需要特别支持的项目和企业,由区政府出具相关证明和承诺函。
五、区级初审和推荐要求
1. 是否符合申报要求。
2. 是否符合园区发展导向。
3. 申报材料是否完整。
4. 是否提供符合要求的项目佐证材料、资格证明等。
5. 择优推荐项目。对符合以下条件之一的单位可优先给予支持:
(1)疫情期间主动为小微企业减免房租的市场主体;
(2)对疫情防控做出突出贡献的科技企业;
(3)园区运营主体切实落实疫情防控措施、成效显著;为企业创建“无疫工厂”、“无疫园区”发挥积极作用;运用数字化手段在惠企服务中发挥突出作用。
6. 各分园所在区财政按不低于1:1安排配套资金。
六、材料报送
分园管理机构应于2022年6月17日和8月30日前分别将第一批、第二批加盖所在区政府公章的区级配套资金承诺函及推荐项目汇总表(在线生成)送交至上海科创办。未按时送交的,相关项目将纳入后续批次予以审核。
七、市级审核
上海科创办对通过区级初审并推荐的项目组织审核评估,并将通过上海市公共信用信息服务平台查询企业信用状况,对申报主体存在重大失信行为的,项目不予审核。
附件:张江国家自主创新示范区专项发展资金 2022 年重点项目指南
项目申报办公室:李老师
电话/微信:15901996329
*本文发布的政策内容由上海高新技术企业服务中心整理解读,如有纰漏,请与我们联系。
上海高新技术企业服务中心:权威的产业政策辅导服务平台,指导企业申请各类政府无偿资助专项资金,包括上海市科委、经信委、发改委、商委、科创办以及各区部门项目,专业申报,重点立项。

